太湖风起暖万家 艺心为民贺新春
来源:江苏文艺网
2026年01月29日09:50
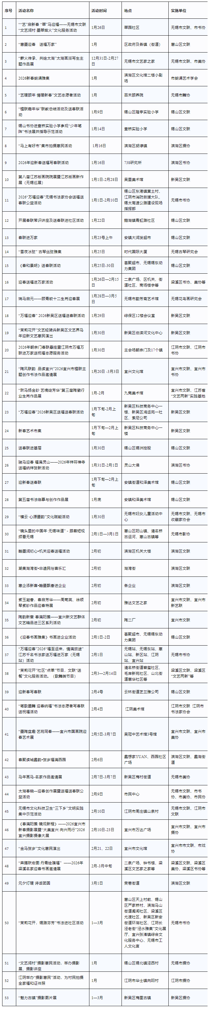
为了丰富全市人民群众新春佳节期间的精神文化生活,积极营造喜庆祥和、文明和谐的节日氛围,市文联充分发挥组织优势和专业优势,统筹协调各方资源力量,组织动员全市各文艺家协会及各市(县)区文联,深入推进"太湖风"艺心为民直达行动。活动包含文化惠民演出、民俗文化展示、书画摄影展览、群众文化活动等四个方面,深入镇(街道)、村(社区)、居民小区、企业园区、城市广场等基层一线,因地制宜开展形式多样、特色鲜明的文艺活动,切实将优质文艺资源送到群众家门口,让全市人民度过一个充满"文化味"的新春佳节。
2026年新春佳节期间市文联“太湖风”艺心为民直达行动主要活动安排:
